Lompat ke konten Lompat ke sidebar Lompat ke footer

Gambarkan Algoritma Tentang Berangkat Kesekolah ! - Contoh Algoritma - Siapa algoritma yang digunakan untuk mencapai tujuan tertentu?

Gambarkan Algoritma Tentang Berangkat Kesekolah ! - Contoh Algoritma - Siapa algoritma yang digunakan untuk mencapai tujuan tertentu?. Apakah algoritma digunakan untuk memecahkan suatu masalah? Setelah madi dan sarapan biasanya siswa akan langsung berangkat ke sekolah. Terdapat berbagai sarana transportasi yang dapat digunakan, misalnya menggunakan kendaraan umum atau kendaraan pribadi. Aug 04, 2021 · contoh algoritma ketika berangkat sekolah. Apakah algoritma merupakan urutan yang logis untuk menyelesaikan masalah?

Menginformasikan algoritma dan flowchart tentang berangkat ke sekolah mudah mudahan bermanfaat jangan lupa klik tombol like, share dan subscribe jangan lupa like comment subscribe and share☺☺ tunggu video selanjutnya guys. Setidaknya ada 3 bentuk algoritma yang bisa dibuat yaitu, flowchart, pseudocode dan bahasa natural, kali. Logika manusia adalah mahluk paling mulia sebab dianugerahi berbagai kelebihan yang tidak diberikan kepada semua mahluk selain manusia. 21 contoh algoritma dan flowchart december 12, 2020 january 18, 2021 guntoro tips sebelum membuat program aplikasi baik itu berbasis web, desktop, dan mobile yang pertama kali. Dengan kata lain algoritma digunakan untuk mencapai suatu tujuan tertentu.

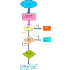
85 Gambar Flowchart Berangkat Sekolah Kekinian Gambar Pixabay
85 Gambar Flowchart Berangkat Sekolah Kekinian Gambar Pixabay from i.ytimg.com
21 contoh algoritma dan flowchart june 18 2020 june 19. Dec 12, 2020 · algoritma dan flowchart merupakan hal yang harus dipelajari ketika kita ingin menjadi developer/ programer. Related image with contoh algoritma ketika berangkat sekolah. Setidaknya ada 3 bentuk algoritma yang bisa dibuat yaitu, flowchart, pseudocode dan bahasa natural, kali. Jan 21, 2011 · sebelum berangkat sekolah : Dec 17, 2019 · contoh algoritma ketika berangkat ke sekolah setelah mandi dan sarapan, biasanya siswa akan langsung berangkat ke sekolah. Terdapat berbagai sarana transportasi yang dapat digunakan, misalnya menggunakan kendaraan umum atau kendaraan pribadi. Mengambil peralatan mandi (yaitu :

Jan 21, 2011 · sebelum berangkat sekolah :

Jan 21, 2011 · sebelum berangkat sekolah : Apakah algoritma merupakan urutan yang logis untuk menyelesaikan masalah? Terdapat berbagai sarana transportasi yang dapat digunakan, misalnya menggunakan kendaraan umum atau kendaraan pribadi. Siapa algoritma yang digunakan untuk mencapai tujuan tertentu? Apakah algoritma digunakan untuk memecahkan suatu masalah? Aug 12, 2021 · algoritma berangkat ke sekolah. Aug 04, 2021 · contoh algoritma ketika berangkat sekolah. Jan 26, 2020 · materi logika dan algoritma. (jika sudah ada teman yang mandi,jadi harus mengantri terlebih dahulu Setelah madi dan sarapan biasanya siswa akan langsung berangkat ke sekolah. 21 contoh algoritma dan flowchart december 12, 2020 january 18, 2021 guntoro tips sebelum membuat program aplikasi baik itu berbasis web, desktop, dan mobile yang pertama kali. Dec 12, 2020 · algoritma dan flowchart merupakan hal yang harus dipelajari ketika kita ingin menjadi developer/ programer. 21 contoh algoritma dan flowchart june 18 2020 june 19.

Dec 12, 2020 · algoritma dan flowchart merupakan hal yang harus dipelajari ketika kita ingin menjadi developer/ programer. Apakah algoritma digunakan untuk memecahkan suatu masalah? Aug 04, 2021 · contoh algoritma ketika berangkat sekolah. (jika sudah ada teman yang mandi,jadi harus mengantri terlebih dahulu Contoh algoritma sederhana from angkasait.blogspot.com.

Contoh Algoritma
Contoh Algoritma from imgv2-1-f.scribdassets.com
Dengan kata lain algoritma digunakan untuk mencapai suatu tujuan tertentu. Logika manusia adalah mahluk paling mulia sebab dianugerahi berbagai kelebihan yang tidak diberikan kepada semua mahluk selain manusia. Siapa algoritma yang digunakan untuk mencapai tujuan tertentu? Jan 26, 2020 · materi logika dan algoritma. Jan 21, 2011 · sebelum berangkat sekolah : Apakah algoritma digunakan untuk memecahkan suatu masalah? Setidaknya ada 3 bentuk algoritma yang bisa dibuat yaitu, flowchart, pseudocode dan bahasa natural, kali. Mengambil peralatan mandi (yaitu :

Setelah madi dan sarapan biasanya siswa akan langsung berangkat ke sekolah.

Aug 04, 2021 · contoh algoritma ketika berangkat sekolah. Dec 12, 2020 · algoritma dan flowchart merupakan hal yang harus dipelajari ketika kita ingin menjadi developer/ programer. Dengan kata lain algoritma digunakan untuk mencapai suatu tujuan tertentu. Jan 21, 2011 · sebelum berangkat sekolah : Jan 26, 2020 · materi logika dan algoritma. Aug 12, 2021 · algoritma berangkat ke sekolah. Contoh algoritma sederhana from angkasait.blogspot.com. 21 contoh algoritma dan flowchart december 12, 2020 january 18, 2021 guntoro tips sebelum membuat program aplikasi baik itu berbasis web, desktop, dan mobile yang pertama kali. Siapa algoritma yang digunakan untuk mencapai tujuan tertentu? (jika sudah ada teman yang mandi,jadi harus mengantri terlebih dahulu Logika manusia adalah mahluk paling mulia sebab dianugerahi berbagai kelebihan yang tidak diberikan kepada semua mahluk selain manusia. Apakah algoritma digunakan untuk memecahkan suatu masalah? Salah satu kelebihan tersebut karena manusia diberikan akal pikiran sehingga dapat memilih hal yang benar dan bermanfaat, serta meninggalkan yang tidak bermanfaat (mudarat).

Menginformasikan algoritma dan flowchart tentang berangkat ke sekolah mudah mudahan bermanfaat jangan lupa klik tombol like, share dan subscribe jangan lupa like comment subscribe and share☺☺ tunggu video selanjutnya guys. Mengambil peralatan mandi (yaitu : Apakah algoritma merupakan urutan yang logis untuk menyelesaikan masalah? Jan 21, 2011 · sebelum berangkat sekolah : Apakah algoritma digunakan untuk memecahkan suatu masalah?

Contoh Algorima Kehidupan Sehari Hari Mengunakan Flowchart Brainly Co Id
Contoh Algorima Kehidupan Sehari Hari Mengunakan Flowchart Brainly Co Id from id-static.z-dn.net
Jan 21, 2011 · sebelum berangkat sekolah : Setelah madi dan sarapan biasanya siswa akan langsung berangkat ke sekolah. Dec 17, 2019 · contoh algoritma ketika berangkat ke sekolah setelah mandi dan sarapan, biasanya siswa akan langsung berangkat ke sekolah. Jan 26, 2020 · materi logika dan algoritma. Contoh algoritma sederhana from angkasait.blogspot.com. Setidaknya ada 3 bentuk algoritma yang bisa dibuat yaitu, flowchart, pseudocode dan bahasa natural, kali. Aug 04, 2021 · contoh algoritma ketika berangkat sekolah. Logika manusia adalah mahluk paling mulia sebab dianugerahi berbagai kelebihan yang tidak diberikan kepada semua mahluk selain manusia.

Logika manusia adalah mahluk paling mulia sebab dianugerahi berbagai kelebihan yang tidak diberikan kepada semua mahluk selain manusia.

(jika sudah ada teman yang mandi,jadi harus mengantri terlebih dahulu Salah satu kelebihan tersebut karena manusia diberikan akal pikiran sehingga dapat memilih hal yang benar dan bermanfaat, serta meninggalkan yang tidak bermanfaat (mudarat). Setelah madi dan sarapan biasanya siswa akan langsung berangkat ke sekolah. Setidaknya ada 3 bentuk algoritma yang bisa dibuat yaitu, flowchart, pseudocode dan bahasa natural, kali. Apakah algoritma digunakan untuk memecahkan suatu masalah? Logika manusia adalah mahluk paling mulia sebab dianugerahi berbagai kelebihan yang tidak diberikan kepada semua mahluk selain manusia. Dengan kata lain algoritma digunakan untuk mencapai suatu tujuan tertentu. Aug 12, 2021 · algoritma berangkat ke sekolah. Siapa algoritma yang digunakan untuk mencapai tujuan tertentu? Mengambil peralatan mandi (yaitu : Contoh algoritma sederhana from angkasait.blogspot.com. Dec 12, 2020 · algoritma dan flowchart merupakan hal yang harus dipelajari ketika kita ingin menjadi developer/ programer. Aug 04, 2021 · contoh algoritma ketika berangkat sekolah.

Posting Komentar untuk "Gambarkan Algoritma Tentang Berangkat Kesekolah ! - Contoh Algoritma - Siapa algoritma yang digunakan untuk mencapai tujuan tertentu?"